电话:029-87679000(总机)
地址:陕西省西安市西五路157号
邮编:710114
网址:www.2yuan.xjtu.edu.cn
根据中央和各级单位指示,近期“抗疫是全国当前最重要的工作”。为此,神经内科张桂莲主任明确告知全科医生护士:抗疫是当前最重要的工作,任务艰巨,我们要舍小家、顾大家,全力保证我院抗疫工作的顺利开展,保证发热门诊、预检门诊及专科门诊神经内科人员的安排。各医疗组长要把握好收治患者指征,在保证病区医疗质量、有效避免交叉感染的前提下收治病人,轻病人尽量建议居家治疗。
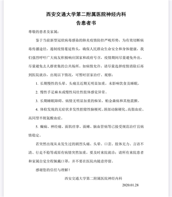
神经内科全体医护技人员,积极响应、勇敢担当,为抗疫工作贡献自己的力量。1月28日,向社会公布了一份告患者书,为特殊时期患者理性就医提供指导。

病房里没有了往日的吵闹和繁忙,住院患者从以往的90名控制到10名左右。张主任多次讲,目前控制感染的扩散、减少疫情的发生就是对国家最大的贡献。多名医生和护士投入到医院抗疫一线工作中。展淑琴副主任、张茹副主任和吴海琴教授也心系疫情,密切关注各方信息,时刻关心着科室人员的身体状况和实际困难。
范清雨主治医师是本科首位被派到医院“发热单元”上班的医生,紧张恐慌是必然的。张主任为了减轻她的精神压力,多次在她下班期间通过微信和她沟通,给她加油打气,增强她战胜疫情的信心。她不负众望,已经圆满完成了一周的工作。2月1日晚,范松华医生接任范清雨的工作,继续坚守。他的女儿还未满月,妻子和孩子正是需要他照顾和爱护的时候,但他毅然挺身而出。

王虎清副主任医师听从医院安排,积极投入到医院临时成立的“疫情联防办”工作,负责沟通和联系发热门诊和分检台。当他告诉张主任此事时,主任表示科室将克服一切困难,全力支持院方工作。并希望王虎清圆满完成任务,平安归来。
由于科室副护士长刘媛媛处于驰援武汉的备战状态,护士长马晓灵更是忙前忙后,让特殊时期的护理任务落地落实,安排协调科室抗疫防护物资的认领、分配。在目前物资高度紧张的情况下,保证物资的合理应用,绝不给医院添乱、增加负担。负责病区的消毒、患者教育及抗疫防护知识培训,保证神经内科整个病区的角角落落都有消毒液,对病房的门把手、电梯按钮、床头柜、扶手等进行全面消毒。每天为住院患者及家属做预防“新型冠状病毒肺炎”的健康宣教、示范“如何洗手、戴口罩”、床边进行心理疏导,让他们学会科学防范,减少恐慌和担心。
现任住院总江毓医生,急会诊数量虽然比以往少了一些,但是工作压力增加了不少,全院各科室,一旦患者出现头痛、肌无力,肯定请她会诊,尤其是遇到发热的患者,她还是有点心有余悸,但是为了把防护口罩、防护眼镜给一线发热门诊的医护用,她自制了防护脸帘,奔赴在医院各科室之间。自疫情爆发以来,她经常每天只能睡三四个小时,即便是30来岁的年轻人,日积月累,身体也有点吃不消,但她从未喊苦叫累,还积极协助主任进行人员排班以及科室工作人员、规培及进修人员、研究生及住院患者的疫情监测汇报。

杜赟、任宏伟、巩雨和高震等医生也积极报名参加我院设立的免费在线健康咨询,以期患者足不出户,誓为三秦百姓保驾护航。三名新入职的博士樊洪、席烨、李雯娴,在接到医院发热预分检门诊工作任务时,争先恐后上最累的班,希望照顾还在哺乳的席烨医生。为了减轻医院防护物资紧张的负担,张主任让儿子通过网购,为科室捐赠了一批护目镜,供神经重症患者吸痰和上门诊的医生使用。
疫情无情人有情,这样的大爱、善举,在神经内科每天都会发生,数不胜举,就连我们的职工家属,也默默地守护着小家,为我们的工作解除后顾之忧。

疫情不解,神经内科61名医护一直在行动!