电话:029-87679000(总机)
地址:陕西省西安市西五路157号
邮编:710114
网址:www.2yuan.xjtu.edu.cn
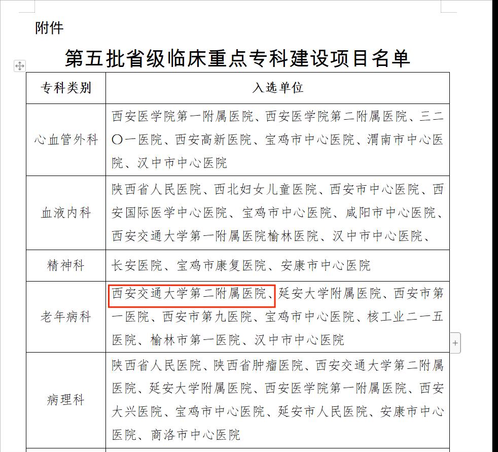
近日,陕西省卫生健康委员会印发《陕西省卫生健康委办公室关于公布第五批省级临床重点专科建设项目的通知》,医院领导高度重视,经过大家不懈努力,二附院老年病科通过申报材料、院内初选、省级卫健委复核及答辩等环节,最终成功获批第五批省级临床重点专科建设项目,这标志着二附院在老年病专科建设水平和发展方面取得了重要突破。


西安交通大学第二附属医院于1982年创建老年病科,是陕西省综合医院设立较早的老年医学科,经四十多年的建设和发展已成为我省集医、教、研为一体、亚专业完善的干部保健基地及老年医学中心。目前是国家住院医师规范化培训老年病科(全科医学)基地,国家老年疾病临床医学研究中心协同创新合作单位、国家老年疾病临床医学研究中心协同创新核心成员单位、国家药物临床试验机构-老年病专业、陕西省老年性疾病临床医学研究中心核心单位、陕西省老年医学专科联盟副主委单位、全球体外反搏临床研究协作中心,同时也是陕西省保健学会老年医学专业委员会、陕西省中西医结合学会糖尿病专业委员会主委单位。

老年病全科开放床位238张,重症监护床位5张,年均门诊数量8.2万,专科年会诊量9200人次,年出院人数7771人次。专科专用设备品类齐全,包括256导视频脑电监测系统、认知障碍与血管性痴呆评估系统、肝脏肿瘤3D成像及手术规划软件、多极射频消融仪ERCP系统筹,满足各种诊疗需求。我院老年病科成立了西北最早的标准化老年综合评估室,举办了全国规模最大的老年综合评估(老年医学核心技术)师资培训班,是西北地区首次在标准化评估室做实操演练的培训班,并受到中华医学会老年医学分会的好评。

在省内慢病管理科普位居前列,糖尿病共同照护患者6000余人,拍摄制作糖尿病科普系列视频,获得院级奖项10项、省级3项、国家级4项。

连续5年举办国内老年医学学术交流有一定影响力的“一带一路”全球健康国际研讨会老年医学论坛。

学科建设是医院发展的核心竞争力,也是医疗服务水平的具体体现。近年来,我院高度重视学科建设工作,大力引进高端人才,强化重点学科与专科专病建设。此次老年病科入选第五批省级临床重点专科建设项目,不仅是对医院医疗技术和服务质量的肯定,更是对全体医护人员辛勤付出的回报。以省级临床重点专科建设为契机,未来老年病科要不断提升专科服务能力、提高医疗技术水平、优化医疗服务模式、加强人才队伍建设,为广大患者提供更加优质高效、安全可及的医疗服务。