电话:029-87679000(总机)
地址:陕西省西安市西五路157号
邮编:710114
网址:www.2yuan.xjtu.edu.cn
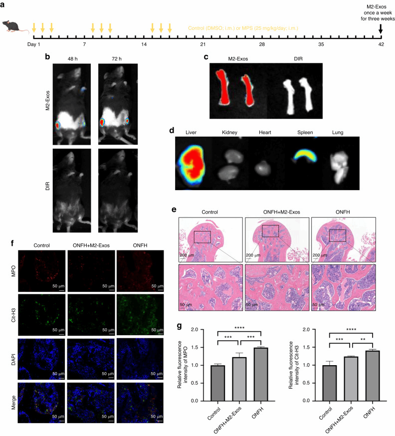
西安交通大学第二附属医院骨科中心•关节与足踝病区王坤正教授、杨佩教授团队通过单细胞转录组测序技术,首次系统揭示了ONFH坏死区中性粒细胞胞外诱捕网(NETs)异常激活的关键病理特征,研究成果以《M2巨噬细胞外泌体调控中性粒细胞胞外杀菌网络形成与成血管表型治疗股骨头坏死》为题在骨科领域国际顶级期刊《Bone Research》(影响因子:14.3)发表。该研究首次报道了单细胞层面解析股骨头坏死的坏死区骨组织的细胞生物学特征,并提出基于M2巨噬细胞外泌体(M2-Exos)的创新性治疗策略,为临床转化提供了重要理论依据。

实验证实,NETs的过度形成会引发内皮细胞间质化标志物异常表达,显著抑制成血管能力,最终导致骨修复障碍。而M2-Exos可通过miR-93-5p分子通路精准调控中性粒细胞与内皮细胞的表型串扰,逆转NETs病理效应,恢复血管生成功能。为进一步验证机制,团队构建了miR-93-5p的体内外过表达模型,证实其可显著改善ONFH导致的细胞表型失衡。此次发现不仅深化了对ONFH病理机制的理解,更首次将外泌体治疗从理论推向了实践。西安交通大学第二附属医院骨科中心•关节与足踝病区是国内最早开展ONFH系统研究的临床科室之一,在保髋手术、生物治疗等领域处于领先地位。未来,研究团队将聚焦外泌体载药系统优化及多组学联合分析,推动个体化精准治疗方案的落地,为ONFH患者提供“中国方案”。

西安交通大学第二附属医院刘冠志为本文第一作者,西安交通大学第二附属医院杨佩教授为末位通讯作者,田润为共同通讯作者。西安交通大学第二附属医院为该项研究第一及通讯单位。
该团队近年来在《Bone Research》《Journal of Arthroplasty》《BONE》《International Journal of Surgery》《Journal of Orthopaedic Translation》等骨科领域国际权威期刊发表多项研究成果,包括揭示ONFH免疫细胞浸润机制、开发可注射自适应性药物载体、验证中药复方仙灵骨葆的临床疗效、解析骨髓间充质干细胞自噬表型变化以及建立基于3D打印技术的动物模型等,逐步构建了从机制探索到临床转化的创新体系。
西安交通大学第二附属医院骨科中心•关节与足踝病区长期致力于股骨头坏死(ONFH)的系统研究,是国内最早开展该疾病临床研究的科室之一。科室在保髋手术、生物治疗等领域处于国内领先地位,针对各类ONFH的病理机制开展了深入探索,学术影响力持续提升。