电话:029-87679000(总机)
地址:陕西省西安市西五路157号
邮编:710114
网址:www.2yuan.xjtu.edu.cn
慢加急性肝衰竭(ACLF)短期死亡率高,准确评估疾病严重程度并识别关键预后因素,对于优化治疗方案至关重要。根据欧洲肝病研究协会(EASL-CLIF)的定义和北美终末期肝病研究联盟(NACSELD)对ACLF的定义,两个以上器官衰竭的患者可能需要大量的医疗资源。传统观点认为,器官衰竭数量的增加与较高的死亡率直接相关,但这并不能解释特定器官衰竭对患者预后的差异化影响。机器学习(ML)模型在预测危重患者预后方面的应用已经显示出优越性。然而,尚无针对ACLF患者群体所开发的模型。西安交通大学第二附属医院肝病科纪泛扑教授团队牵头国际多中心合作研究,联合西安交通大学数学与统计学院祖建教授团队,洛杉矶Cedars-Sinai Medical Center杨毅辉团队、德国明斯特大学Jonel Trebicka教授团队、西安交大一附院何英利教授团队、上海交大瑞金医院曹竹君博士和台湾阳明大学荣总医院Chun-Ying Wu教授联合开展研究。 2025年9月,研究结果“Predictive Machine Learning Model in ICU Patients with Acute-on-Chronic Liver Failure and Two or More Organ Failures(两个及以上器官衰竭的ICU慢加急性肝衰竭患者预测短期死亡的机器学习模型)”,在线发表于胃肠与肝病领域Top期刊Clinical and Molecular Hepatology。该研究开发了一个机器学习模型去预测ICU中两个或以上器官衰竭的ACLF患者的短期死亡风险,将有利于提高患者的管理效率。

研究利用MIMIC-IV数据库,分别依据EASL-CLIF和NACSELD诊断标准,筛选出具有两个或以上器官衰竭的ACLF患者。在NACSELD队列和EASL-CLIF队列中分别建立最佳模型预测患者30天的死亡风险,并通过SHAP评分解释模型的特征重要性,选出最重要的前12个特征对模型进行简化。
研究结果显示, 5994例入住ICU的肝硬化患者中,1511名符合NACSELD标准,1692名符合EASL-CLIF II级或以上的ACLF标准。在NACSELD定义的ACLF队列中,CatBoost ACLF(CBA)模型在训练集和内部验证集中均表现出对30天死亡风险最高的预测效果,其受试者工作特征曲线下面积(AUROC)为0.87。在EASL-CLIF定义的ACLF队列中,表现最佳的是随机森林ACLF(RFA)模型,其AUROC为0.83(图1)。

图1.机器学习模型的预测ACLF患者短期死亡风险的ROC曲线。(A) 在NACSELD定义的ACLF队列。(B)在EASL-CLIF定义的ACLF队列。
为解释表现最优的模型,团队通过多种方法进行预测因子重要性分析,对变量进行筛选和排序。两个ACLF队列的SHAP值排名均显示,国际标准化比值(INR)是排名第一的预测因子。为提升CBA模型和RFA模型的实用性,研究识别出的预测短期死亡最重要的前12个关键因素,仅使用这些表现最优的变量构建模型并未降低整体预测性能。在NACSELD定义的ACLF患者中,CBA模型预测30天死亡率的AUC为0.89,敏感性和特异性均为0.81(12个因素:INR、呼吸频率、年龄、总胆红素、白蛋白、收缩压[SBP]、钠、心率、外周血氧饱和度[SpO₂]、体温、ALT、肌酐)。在EASL-CLIF定义的ACLF队列中,RFA模型的AUC为0.81,敏感性为0.78,特异性为0.70(12个因素:INR、总胆红素、体温、呼吸频率、平均动脉压[MAP]、心率、SpO₂、SBP、肌酐、血小板计数、WBC、白蛋白)。
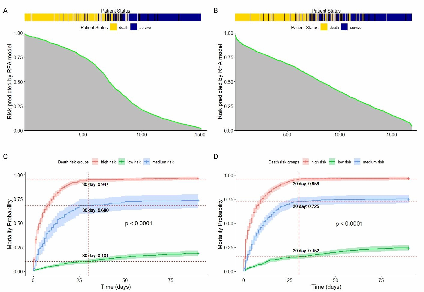
基于模型预测的死亡风险将患者分为高风险组、中风险组和低风险组,在CBA模型中,高风险、中风险和低风险组30天死亡率分别为94.7%、68.0%和10.1%,在FRA模型中,分别为95.8%、72.5%和15.2%。两个队列中的风险分层均优于传统的器官衰竭数量分层(图2)。

图2.慢加急性肝衰竭患者30天死亡率的预测性能。(A)CBA模型预测死亡率与实际生存状态的比较。(B)RFA模型预测死亡率与实际生存状态的比较。(C)按CBA模型预测分类的慢加急性肝衰竭患者30天死亡概率。(D)按RFA模型预测分类的慢加急性肝衰竭患者30天死亡概率。
CBA模型和RFA模型在各自队列中预测30天死亡率的AUC值均显著高于传统预测模型(MELD、MELD-Na、MELD 3.0及CLIF-C ACLF评分),与传统模型(包括CLIF-CACLF(AUC=0.767和0.745)和MELD3.0(AUC=0.762和0.724))相比,CBA(0.887)和RFA(0.811)模型均显示出明显更高的AUC值(图3)。
为促进这些模型的可及性与实际应用,研究开发了一个专用网站。该平台旨在帮助全球医生和研究人员利用该预测模型,对患有两个及以上器官衰竭的ACLF患者进行死亡风险评估。网站(https://aclf-death-prediction-nacseld-and-easl-clif.streamlit.app/)支持单个患者数据的手动输入,也支持批量上传患者数据表格。

图3.机器学习模型与传统预测评分对ACLF的30天死亡风险预测性能比较
本研究针对两个或多个器官衰竭的ACLF患者提出了可解释、经过充分验证和校准的预测模型,其表现优于现有的预测评分,可以帮助临床医生和研究人员对ACLF患者短期死亡风险进行预测。
原文链接:https://pubmed.ncbi.nlm.nih.gov/40889809/