电话:029-87679000(总机)
地址:陕西省西安市西五路157号
邮编:710114
网址:www.2yuan.xjtu.edu.cn
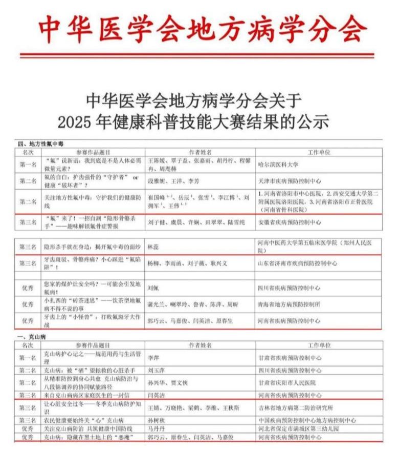
近日,在中华医学会地方病学分会举办的2025年健康科普文章大赛中,西安交通大学第二附属医院派驻至该院洛阳医院的执行院长、骨科中心主任王伟教授(洛阳市大骨节病专家组组长)担任指导,由洛阳医院骨科医师崔国峰(洛阳市地方性氟中毒防治组组长)作为第一作者、王伟教授作为通讯作者共同完成的科普作品《关注地方性氟中毒:守护我们的健康防线》,从251篇涵盖9个主题的参赛作品中脱颖而出,荣获地方性氟中毒主题二等奖。

作品主要围绕“什么是地方性氟中毒”“地方性氟中毒的危害:从牙齿到全身的无声侵蚀”“科学防控:切断氟暴露的三大路径”“全民行动:共同构筑‘无氟防线’”以及“守护‘无氟’未来”五个核心内容展开。文章示意图通俗易懂,对地方性氟中毒的科学防控具有较高的普及和推广价值。
此次大赛中,河南省仅有三家单位获奖,除洛阳医院之外,在地方性氟中毒主题中,河南中医药大学第五临床医学院(郑州人民医院)作品获得第三名,河南省疾病预防控制中心作品获得优秀奖。在克山病主题中,河南省疾病预防控制获中心两个作品分别获得第三名和优秀奖。这一表彰不仅是洛阳医院骨科团队的荣誉,更是以王伟教授为代表的优质医疗资源下沉后,助力洛阳医院在公共卫生服务领域,尤其在地方病防治方面持续深耕、成果突出的有力见证。
在王伟教授的带领下,优质医疗资源持续在洛阳医院发挥作用,洛阳医院在地方病防治领域稳步前行。王伟教授积极推动医院与各方资源交流合作,为团队提供专业指导与支持,助力构建起科学的地方病防治体系。他注重强化与疾控部门、基层医疗机构的协同,推动科研成果与临床经验有效转化,让防治工作惠及更多百姓。作为河南省地方病防治网络的重要一员,洛阳医院在王伟教授的带动下,积极分享科普模式与防治经验。未来,洛阳医院将在既有基础上持续努力,为医防融合建设、消除地方病危害贡献力量。