电话:029-87679000(总机)
地址:陕西省西安市西五路157号
邮编:710114
网址:www.2yuan.xjtu.edu.cn
近日,西安交通大学第二附属医院血管外科马建仓教授团队在血栓防治、下肢静脉曲张及肿瘤分子机制等领域取得重要进展。真性红细胞增多症(PV)是血栓形成的重要病因之一,羟基脲是其一线治疗手段。然而,相当比例的患者面临羟基脲治疗抵抗,给PV治疗带来极大挑战。马建仓教授团队在血液科顶刊Leukemia(IF:13.4)发表题为“Challenges in predicting hydroxyurea resistance and reducing thrombotic risk in polycythemia vera patients: unmasking the limits of its machine learning study”的研究论文(徐方石医生为论文第一作者,马建仓教授为通讯作者)。该论文揭示了现有机器学习模型在预测羟基脲抵抗时的困境,并提出可行性的解决方案。

急性缺血性卒中(AIS)是成人致残的主要病因。临床上对于AIS患者在血管内取栓术后(EVT)追加动脉溶栓(IAT)的安全性及有效性存在争议。近期,马建仓教授团队联合陕西省人民医院王辉教授团队在外科学知名期刊International Journal of Surgery(IF:10.3)发表题为“Revisiting the role of intra-arterial thrombolysis after evt: a mechanistic blind spot in an otherwise robust meta-analysis”的研究论文(王辉教授为论文第一作者,徐方石医生及马建仓教授为共同通讯作者)。该论文通过系统评价确认了EVT术后追加IAT的安全性及有效性。
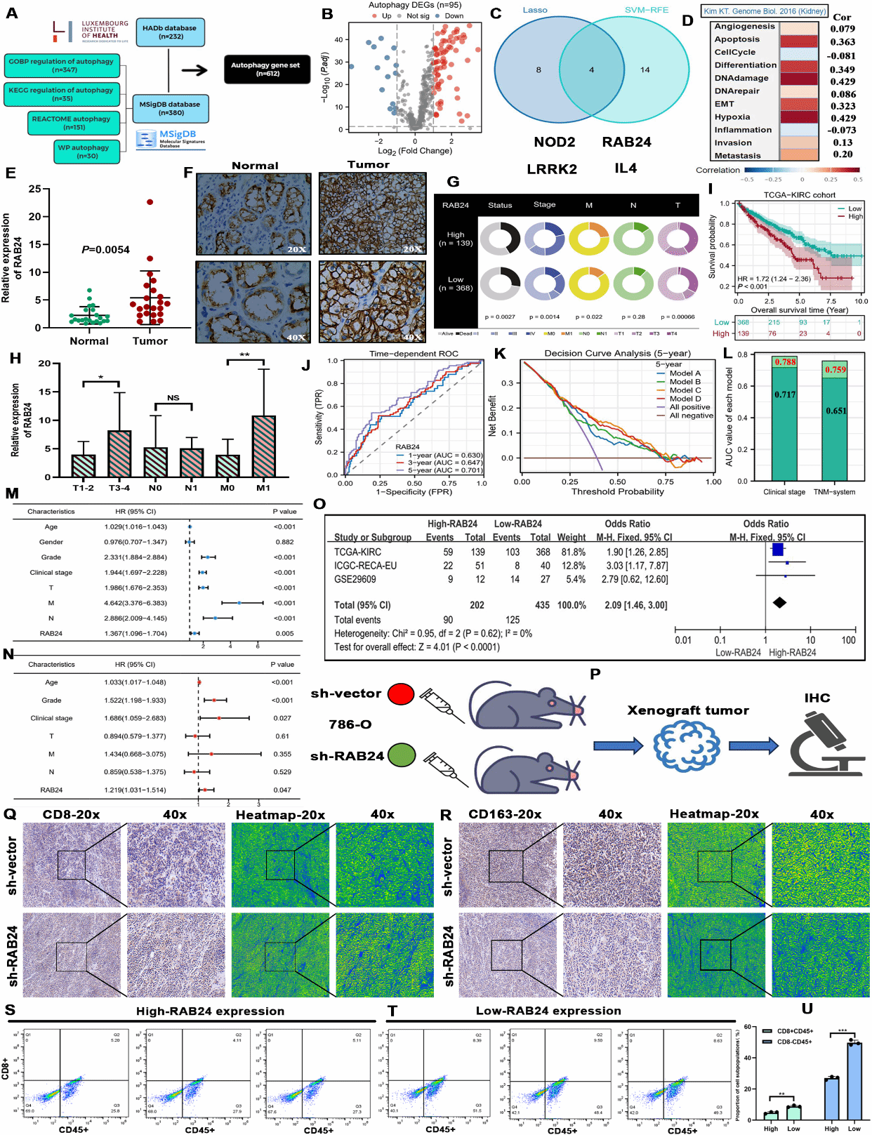
巨噬细胞极化在肿瘤进展中起到关键作用。近期,马建仓教授团队联合甲状腺外科曹罡教授团队在生物学知名期刊Cell Biology and Toxicology(IF:5.9)发表题为“FTO-mediated the destabilization of RASGRF1 mRNA impedes thyroid cancer progression and suppresses macrophage M2 polarization”的研究论文(李宗禹医生为论文第一作者,马建仓教授及曹罡教授为共同通讯作者)。该论文揭示了FTO介导的RASGRF1 mRNA失稳机制在抑制甲状腺癌进展中的重要作用。细胞程序性死亡是肿瘤进展中的特征性生物学事件。此外,马建仓教授团队还联合泌尿外科王振龙教授团队在国际知名期刊Genes & Diseases (IF:9.4)发表题为“RAB24 maps comprehensive clinical landscapes and mediates tumor malignant progression under the epigenetic regulation of miR-30b-3p and MMP11 in clear cell renal cell carcinoma”的研究论文(徐方石医生为论文第一作者,马建仓教授及王振龙教授为共同通讯作者)。该论文揭示了以RAB24为核心的表观遗传调控在肾癌进展中的重要作用(图1)。
大隐静脉曲张是血管外科最常见的疾病类型,血流动力学评估是其临床诊治核心。近期,马建仓教授团队于血管外科知名期刊European Journal of Vascular and Endovascular Surgery (IF:6.8)发表题为“Bone Perforator Vein Leading to Varicose Veins”的病案报道(徐方石医生为论文第一作者)。该论文报道了一例罕见因骨穿静脉导致静脉曲张患者的诊治过程。
论文链接:
DOI: 10.1038/s41375-025-02807-z
DOI: 10.1097/JS9.0000000000003289
DOI: 10.1007/s10565-025-10073-z
https://doi.org/10.1016/j.gendis.2025.101869
DOI: 10.1016/j.ejvs.2025.07.046