电话:029-87679000(总机)
地址:陕西省西安市西五路157号
邮编:710114
网址:www.2yuan.xjtu.edu.cn
西安交通大学第二附属医院普外科副研究员徐蒙,以合作研究者身份的研究论著《以卡博替尼为基础的肝细胞肝癌联合治疗》“Cabozantinib-based combination therapy for the treatment of hepatocellular carcinoma.” 在消化道杂志《Gut》以原创性论文收录。

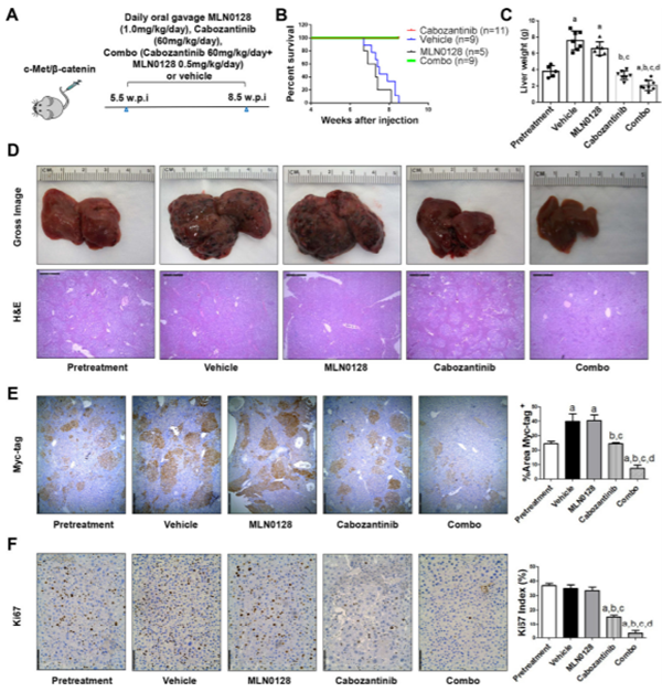
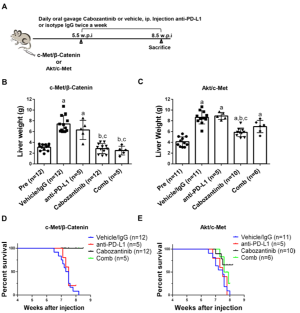
肝细胞肝癌(HCC)是最常见的一种原发性肝癌,但对其的治疗方法相对有限。卡博替尼(Cabozantinib)是一种口服的多激酶抑制剂,目前已被美国食品和药物管理局(FDA)批准用于治疗部分HCC患者。该研究中,研究人员通过使用人癌细胞系和肝癌小鼠模型,评估单独使用卡博替尼或联合使用pan-mTOR抑制剂MLN0128或免疫检查点抑制剂anti-PD-L1抗体后对HCC的治疗效果和靶向的有关分子信号。结果显示卡博替尼可以稳定c-Met/β-catenin和Akt/c-Met诱导的小鼠HCC,而对Akt/Ras和c-Myc诱导产生的小鼠肝癌疗效有限。此外,可以有效抑制c-MET和ERK活性,导致在体外HCC细胞、c-MET /β- catenin和Akt/ c-MET肝脏肿瘤细胞中, PKM2降低及p21表达升高。然而,卡博替尼对Akt/mTOR信号无抑制作用。有趣的是,无论任何一种HCC小鼠肝癌模型及致癌因素,卡博替尼都能强烈抑制肿瘤的血管生成。然而,卡博替尼对肿瘤微环境的影响有限,包括肿瘤浸润T细胞,并且也不能诱导程序性死亡配体1 (PD-L1)表达。将卡博替尼与MLN0128联合使用可导致c-MET /β- catenin诱导的HCC消退。相比之下,联合卡博替尼和检查点抑制剂anti-PD-L1抗体在不同的小鼠HCC肝癌模型中并没有产生更好地治疗效果。因此,c-MET/ERK/p21/PKM2级联信号和vegfr2诱导的血管生成可能是卡博替尼治疗HCC的主要靶点。卡博替尼和mTOR抑制剂联合治疗可能对HCC患者具有更好的治疗效果。

胃肠道《Gut》杂志创刊于1960年,是消化疾病领域最顶尖杂志之一,最新影响因子为19.819。与胃肠病学《Gastroenterology》和肝脏病学《Hepatology》杂志并称消化类三大顶尖杂志。该杂志在SCI期刊分区和中科院JCR分区中均属于医学1区top期刊。该项研究成果在美国加州大学旧金山分校陈昕教授以及德国雷根斯堡大学病理研究所的Diego F.Calvisi教授指导下完成。第四军医大学西京医院尚润泽博士、北京农林科学院宋鑫华博士和王盼博士是该文章的共同第一作者。
西安交大二附院普通外科是陕西省重点学科,由抗战迁陕及苏联回国老专家创建,历经几代人传承,近年来,临床及学术水平不断提高,与国内外一流医院建立了长期交流学习合作关系,科室骨干大多数均有海外知名医学院校学习交流经历。徐蒙副研究员在美国加州大学旧金山分校完成博士联合培养及从事博士后工作,主要进行肝脏疾病尤其是肝癌发病机制的深入研究,取得了一些有意思的成果。近年来在国际顶级期刊《Cell Metabolism》、《Journal of Hepatology》、《Gut》、《Molecular Cancer》参与发表多篇原创性论文。在国际顶级杂志《Hepatology》、《Cancer Research》、《Therapeutic Advances in Medical Oncology》、《Amercican Journal of Pathology》等以第一作者或通讯发表多篇原创性论文。
原文链接:
https://gut.bmj.com/content/early/2020/11/03/gutjnl-2020-320716
https://pubmed.ncbi.nlm.nih.gov/33144318/