医院概况
医院简介
组织机构
领导团队
联系我们
就诊服务
预约挂号
专家出诊
体检服务
医保服务
护理到家
就诊须知
就医流程
多学科诊疗
特色医疗
来院交通
住院指南
价格公示
科室导航
内科系统
外科系统
医技•平台
病院•中心
专家介绍
内科系统
外科系统
医技•平台
病院•中心
新闻中心
医院要闻
综合新闻
科室动态
人文关怀
媒体二院
公告
数字院报
医护工作
医疗动态
护理动态
医学教育
本科生教育
研究生教育
住培专培
继续教育
教学之窗
规章制度
下载专区
科学研究
科研动态
科研管理
学科建设
重点学科
医工交叉
中西医协同旗舰医院
信息公开
医院概况
医院环境
行风建设
医疗服务
财务信息
招标采购
采购公告
中标公告
人才招聘
电话:029-87679000(总机)
地址:陕西省西安市西五路157号
邮编:710114
网址:www.2yuan.xjtu.edu.cn
国际版
|
员工版
|
进入旧版
|
医院概况
医院简介
组织机构
领导团队
联系我们
就诊服务
预约挂号
专家出诊
体检服务
医保服务
护理到家
就诊须知
就医流程
多学科诊疗
特色医疗
来院交通
住院指南
价格公示
科室导航
内科系统
外科系统
医技•平台
病院•中心
专家介绍
内科系统
外科系统
医技•平台
病院•中心
新闻中心
医院要闻
综合新闻
科室动态
人文关怀
媒体二院
公告
数字院报
医护工作
医疗动态
护理动态
医学教育
本科生教育
研究生教育
住培专培
继续教育
教学之窗
规章制度
下载专区
科学研究
科研动态
科研管理
学科建设
重点学科
医工交叉
中西医协同旗舰医院
信息公开
医院概况
医院环境
行风建设
医疗服务
财务信息
招标采购
采购公告
中标公告
人才招聘
国际版
|
员工版
|
进入旧版
价格公示
首页
>
就诊服务
>
价格公示
>
正文
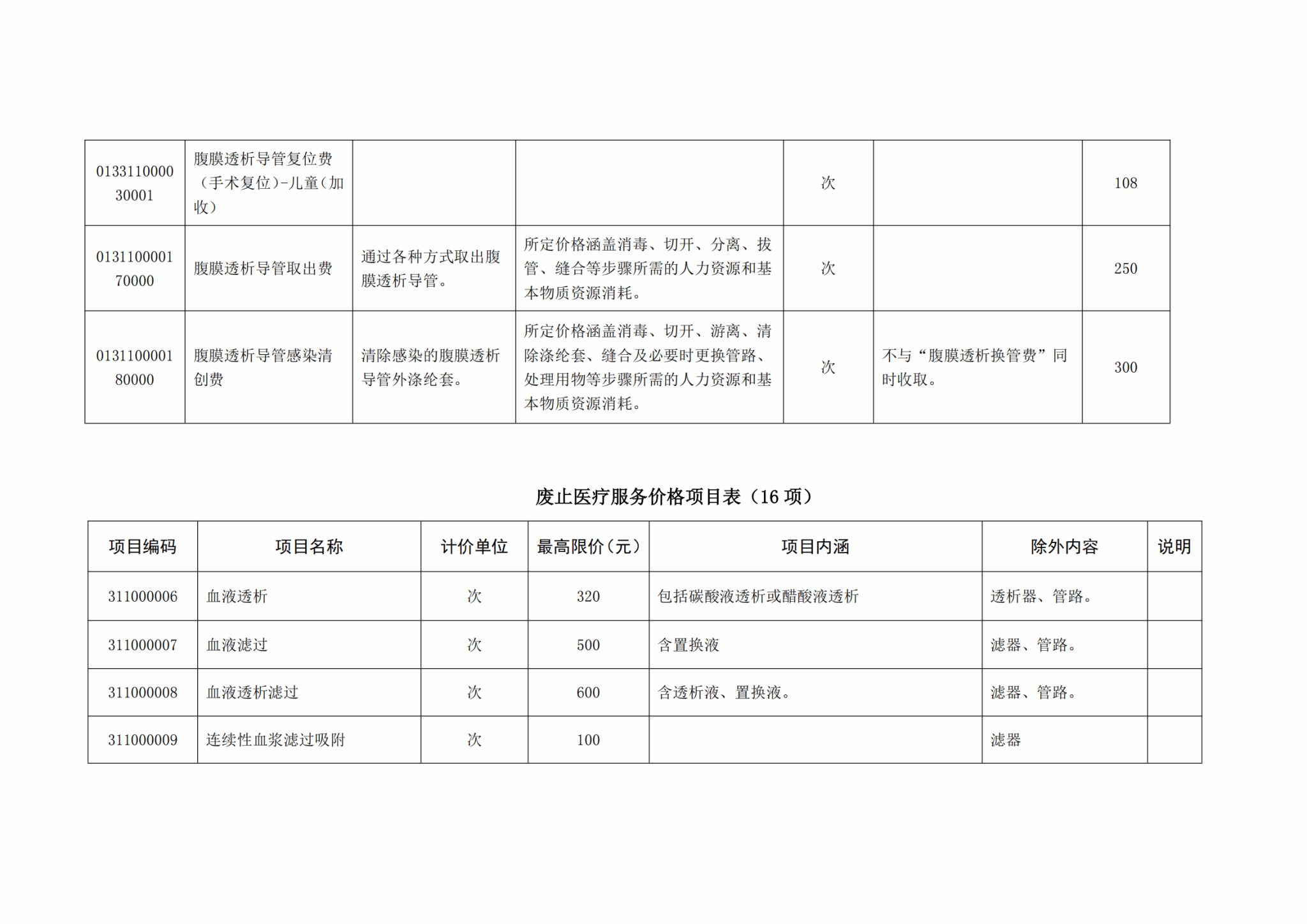
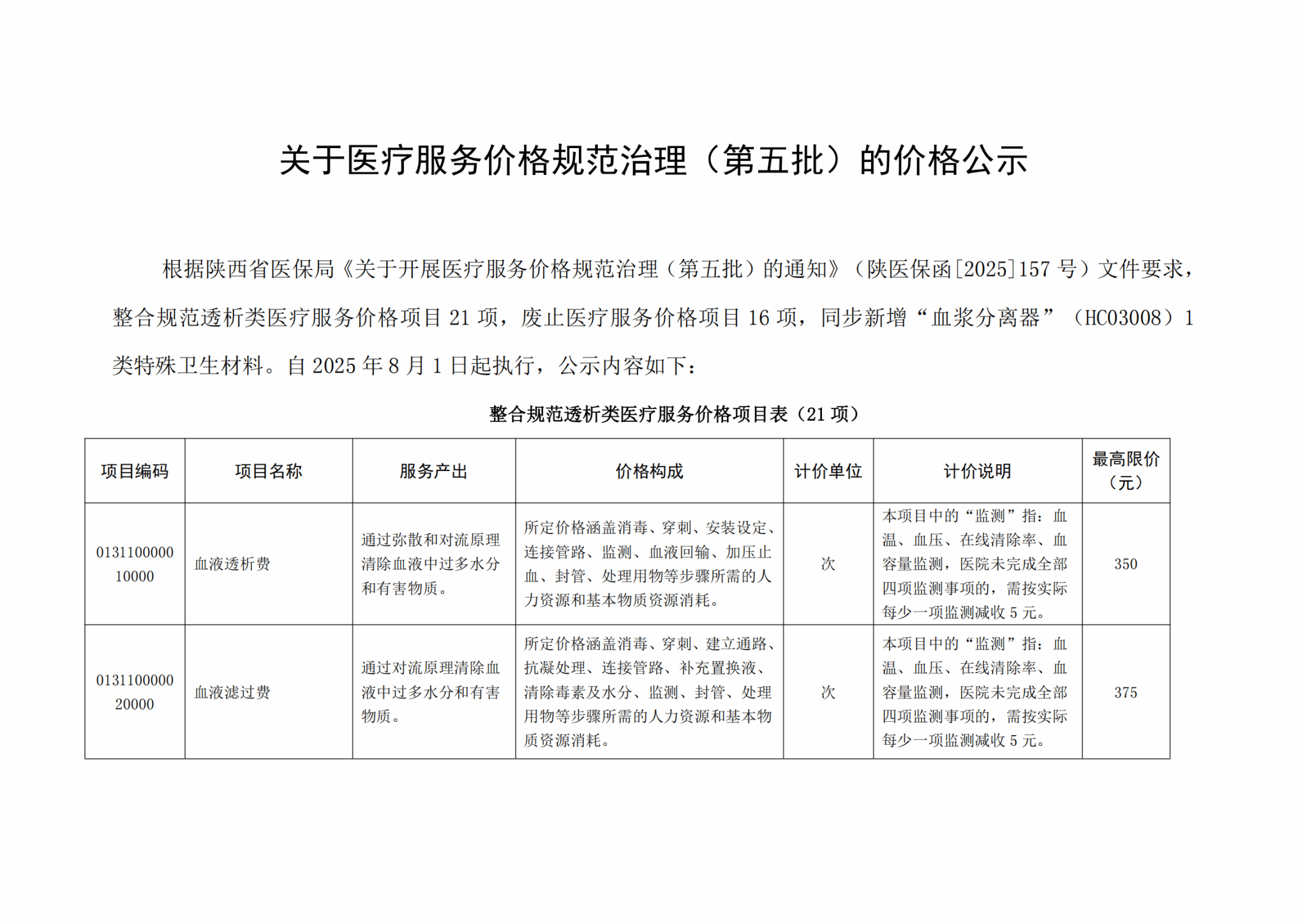
关于医疗服务价格规范治理(第五批)的价格公示
时间:2025-07-22
作者:
责编:院办
来源:
阅读:次
分享到:
上一条:关于整合规范放射检查类医疗服务价格项目的公示
下一条:关于整合规范中医骨伤类医疗服务价格项目的公示