电话:029-87679000(总机)

地址:陕西省西安市西五路157号

邮编:710114

网址:www.2yuan.xjtu.edu.cn

国际版| 员工版| 进入旧版|

关于开展2022年度住院医师规范化培训基地综合评价的通知

时间:2022-10-11   作者:   责编:     来源:     阅读:

 

各专业基地、各轮转科室:

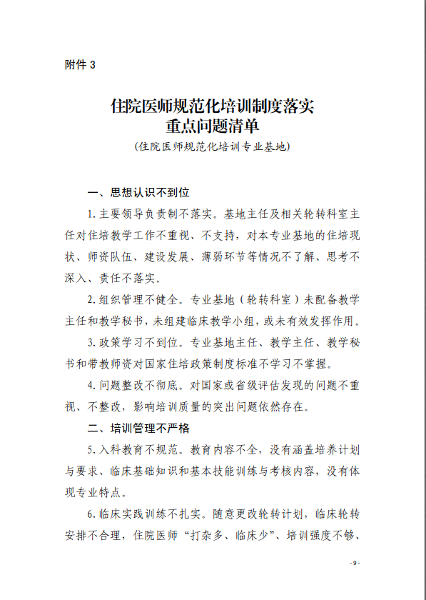
按照陕西省卫健委、陕西省住培管理中心统一部署,现开展全省范围内的住培自评工作,巩固落实住院医师规范化培训(以下简称“住培”) 制度,扎实推进住培基地质量建设,为配合这一工作的顺利开展,我院现开展专业基地、轮转科室自评工作,请各专业基地、轮转科室结合陕西省卫健委、住培管理中心通知要求及住培制度落实重点问题清单(具体内容见附件),比对实际工作情况,查漏补缺,举一反三,推进住培教学质量提升。

各专业基地、各轮转科室请于10月20日前完成自评工作,形成《住培制度落实重点问题清单》整改落实情况书面报告,基地或轮转科室主任签字加盖公章后提交教务部住培管理办公室。

联系人:刘颖  杨浩   87678522

特此通知!

 

附件(2).jpg

附件(1).jpg


教务部

2022年10月11日


分享到: