电话:029-87679000(总机)

地址:陕西省西安市西五路157号

邮编:710114

网址:www.2yuan.xjtu.edu.cn

国际版| 员工版| 进入旧版|

关于近期我院接收社会捐赠物资信息的公示<六>

时间:2022-01-14   作者:   责编:     来源:     阅读:

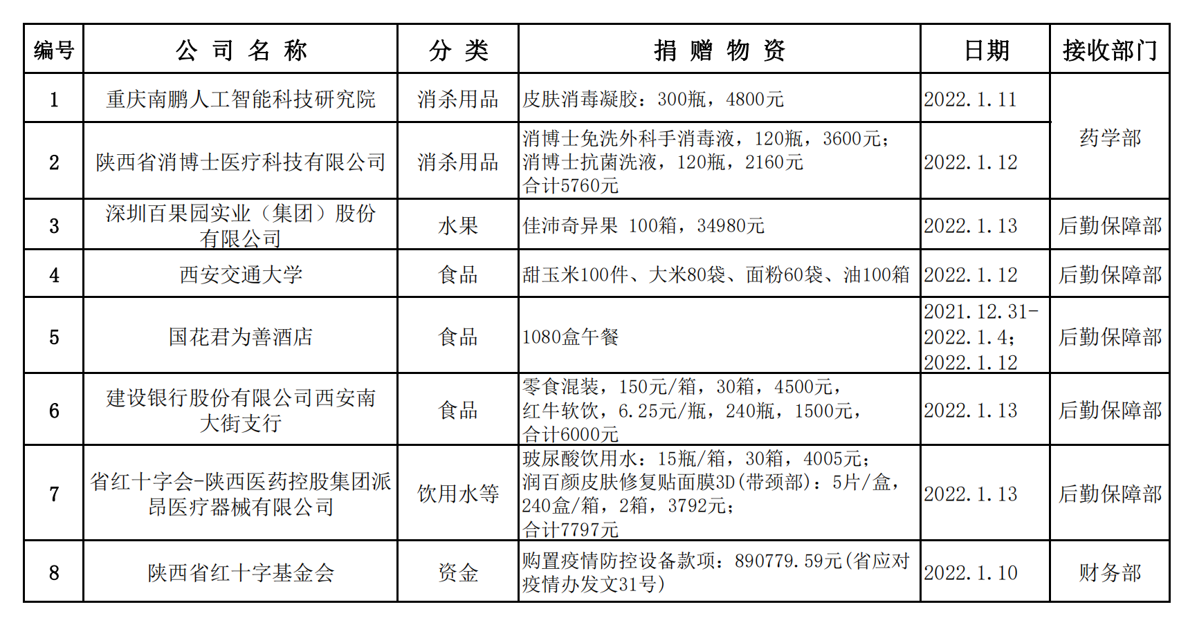
现将我院2022年1月10日--2022年1月13日期间,接收的社会爱心捐赠应急物资信息予以公布,详见下表。

image.png

特此公示。

医院代表全体职工向各爱心捐赠人士、机构等对我院抗疫工作的支持表示衷心的感谢!


医院办公室

2022年1月13日


分享到: